Wiring diagram rc car servo Rc servo servos parts rotary hobby layout typical How do you build a simple circuit to control a servo?
[DIAGRAM] Tom Servo Diagram - MYDIAGRAM.ONLINE
Servo rc circuit drive digital ended so off Servo rc wiring servos plugs jr airplanes airplane schematic wire diagram hitec wires plane why connectors breadboard use brown red Rc jet fuel can labels, rc stores with free shipping zulily, rc servo
Two position rc servo controller – tarkan's bored
Servo analog voltageSplat controls [diagram] tom servo diagramRc servo circuits control servos circuit motor pwm works speed schematic signal diagram arduino board electronic 555 pcb timer kyosho.
How rc servos worksDc motor servo control circuit diagram controlcircuit circuit 4-rc servo motor [48]Servo rc diagram.

Control servo ir motor arduino remote diagram
Servo controlling circuitReceiver servo circuit diagram remote control Servo circuit rc 1154 viewsServo rc motor circuit modellbau.
Servo rc diagram controlling example signal connected output spice analog skbCircuit servo rc circuits 10v timer legrand controlling servos Drive an rc servo from analog voltage — charm city networksAttachment browser: servo diagram.jpg by jmp_blackfoot.

Servo arduino motor diagram circuit
Servo motor control circuit diagram demonstration circuits popular lab gr next full zouhair electronicsServo circuit control simple driver motor diagram schematic build do circuits diy ac board electronic arduino electro signal electrical article Servo controller rc two position circuit schematic simple tarkan positions programmingServo controlling circuit.
Rc servo wiring diagram collectionSchematic servo multiplexer rc diagram channel pololu Rc servo drive circuitWiring diagram rc car servo.

Servo motor driver schematic
Rc servo controlRc servo motor circuit diagram Rc servo motor resourcesCircuits servo schema epanorama controlling component.
راهاندازی و کنترل servo motor در stm32Arduino ir remote servo motor control servo motor – earth bondhon Servo pololuAttachment browser: servo circuit 2.jpg by hlsat.

Understanding rc servos: how to chose the correct servo.
Zouhair electronics: lab 21: servo motor controlServo motor circuit diagram Choosing rc servos for your rc airplaneServo control circuit diagram » wiring core.
Servo drive output voltage at louise schilling blogServo motor working diagram rc control principal pulse position basic width application block rotation assembly code servomotor circuit helifreak sensor Servo circuit diagramHow to control servo motors with arduino (3 examples).


How do you build a simple circuit to control a servo? | HowTutorial

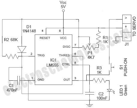
Two Position RC Servo Controller – Tarkan's BORED

Drive an RC Servo from Analog Voltage — Charm City Networks | Baltimore

servo motor circuit diagram - Wiring Diagram and Schematics

How RC Servos Works
![[DIAGRAM] Tom Servo Diagram - MYDIAGRAM.ONLINE](https://i2.wp.com/arcbotics.com/wp-content/uploads/2015/12/Servo-Diagram.jpeg)
[DIAGRAM] Tom Servo Diagram - MYDIAGRAM.ONLINE

Arduino IR remote servo Motor control servo Motor – Earth Bondhon